Study Notes

Overview
Acceleration sits at the heart of OCR GCSE Physics Topic P2 (Forces) and is assessed across both Foundation and Higher tiers. At its core, acceleration describes how quickly an object's velocity is changing — not merely its speed, but its velocity, which is a vector quantity possessing both magnitude and direction. This distinction is not merely semantic: it is tested directly in exam questions, and candidates who conflate speed with velocity routinely lose marks.
The topic is important because it bridges kinematics (the description of motion) with dynamics (the causes of motion). Understanding acceleration is a prerequisite for Newton's Second Law (F = ma), terminal velocity, and projectile motion. OCR examiners regularly set questions that require candidates to move fluidly between equations and graphical representations, rewarding those who can interpret a velocity-time graph as confidently as they can substitute values into a formula.
Typical exam question styles include: one-mark 'state' questions asking for the definition or unit of acceleration; three-to-four-mark calculation questions using a = (v−u)/t; four-to-six-mark Higher-tier questions applying v² = u² + 2as; and graph-based questions requiring candidates to calculate a gradient or identify the type of motion from a velocity-time graph. Assessment Objective weightings for this topic are AO1 (30%), AO2 (40%), and AO3 (30%), meaning the majority of marks reward application and analysis rather than simple recall.
Key Concepts
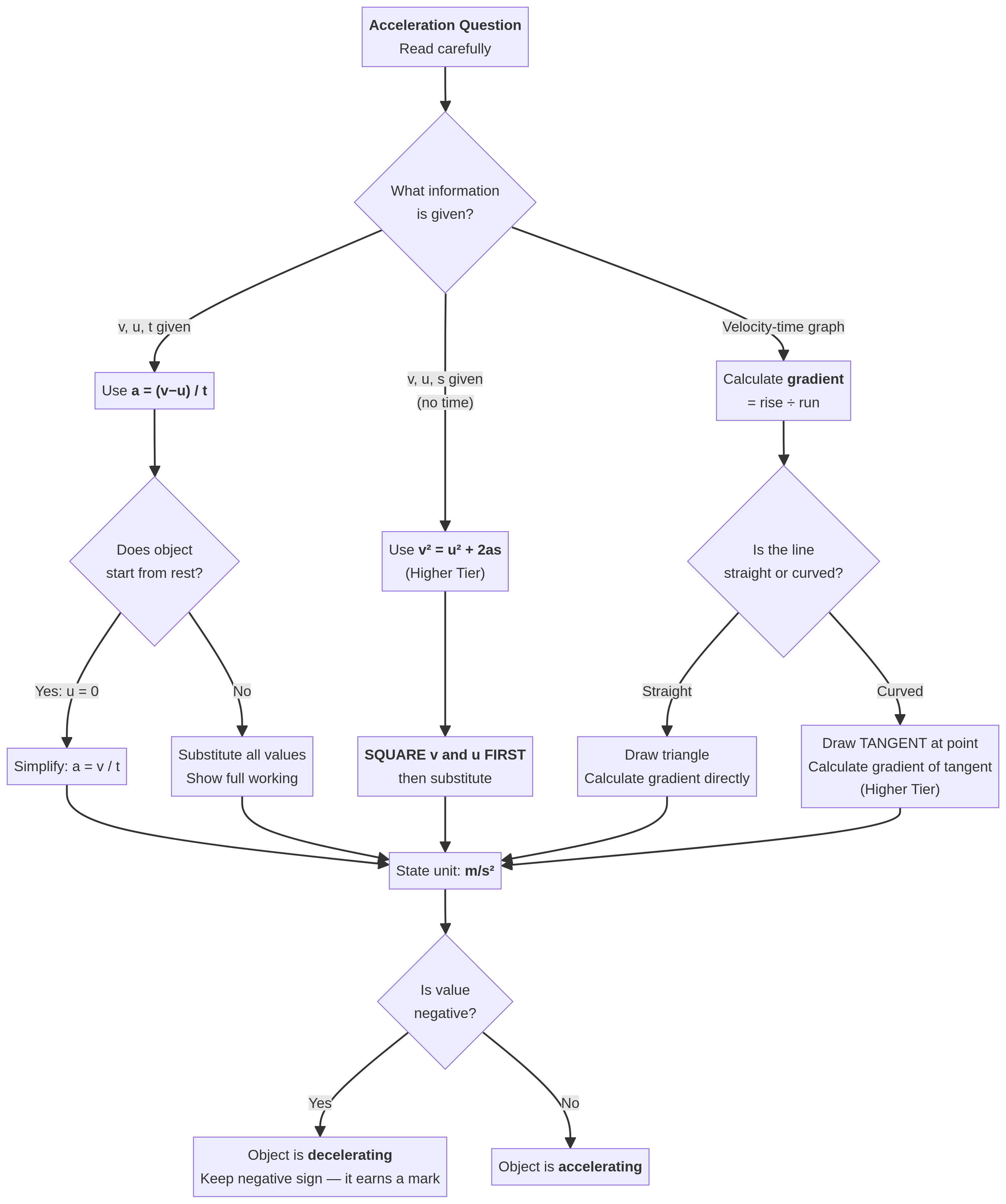
Concept 1: Acceleration as a Vector Quantity
Acceleration is defined as the rate of change of velocity. This is the precise, mark-scheme-approved definition that OCR examiners require. Candidates must understand that because velocity is a vector (it has both magnitude and direction), acceleration is also a vector. This has a profound implication: an object can be accelerating even when its speed is constant, provided its direction is changing. A car travelling at a steady 30 m/s around a bend is accelerating because the direction of its velocity vector is continuously changing.
The unit of acceleration is metres per second squared (m/s²). This is derived from the definition: a change in velocity (m/s) divided by a time interval (s) gives m/s ÷ s = m/s². Candidates who write m/s instead of m/s² will be penalised one mark — this is one of the most frequently cited errors in OCR examiner reports.
Analogy: Think of velocity as a car's speedometer needle pointing in a specific direction on a compass. Acceleration is how fast that needle is swinging — either in speed, direction, or both.
Concept 2: The Primary Equation — a = (v − u) / t
The foundational equation for acceleration is:
a = (v − u) / twhere a is acceleration (m/s²), v is final velocity (m/s), u is initial velocity (m/s), and t is time taken (s).
This equation is used whenever a question provides or asks about time. Before substituting values, candidates should identify two key shortcuts: if the object starts from rest, then u = 0, simplifying the equation to a = v/t; if the object comes to a stop, then v = 0, simplifying to a = −u/t.
Example: A train accelerates from 5 m/s to 25 m/s in 10 seconds. Calculate the acceleration.
- a = (25 − 5) / 10 = 20 / 10 = 2 m/s²
Concept 3: Deceleration and Negative Acceleration
Deceleration is not a separate physical quantity — it is simply acceleration with a negative value. When an object slows down in the positive direction of motion, its acceleration is negative. Examiners award a specific mark for including the negative sign in deceleration answers; omitting it will cost a mark even if the magnitude is correct.
Example: A cyclist brakes from 12 m/s to rest in 4 seconds.
- a = (0 − 12) / 4 = −12 / 4 = −3 m/s²
- The negative sign confirms deceleration.
Concept 4: The Higher-Tier Equation — v² = u² + 2as
(Higher Tier) When a question provides displacement (distance) rather than time, candidates must use the equation of motion:
v² = u² + 2aswhere s is displacement in metres. This equation is particularly powerful because it eliminates time entirely. The most critical procedural error — highlighted in every OCR examiner report — is failing to square the velocity terms before performing any arithmetic. The correct sequence is: write the equation, substitute values with v and u already squared, then rearrange.

Example: A car travelling at 20 m/s brakes to a stop over a distance of 40 m. Calculate the deceleration.
- v² = u² + 2as → 0 = (20)² + 2a(40) → 0 = 400 + 80a → a = −400/80 = −5 m/s²
Concept 5: Velocity-Time Graphs
Velocity-time (v-t) graphs are a central examination skill for this topic. The key relationships are:
| Feature of v-t Graph | Physical Meaning |
|---|---|
| Positive gradient (upward slope) | Positive acceleration |
| Negative gradient (downward slope) | Deceleration |
| Zero gradient (horizontal line) | Constant velocity (zero acceleration) |
| Straight line | Uniform (constant) acceleration |
| Curve | Non-uniform (changing) acceleration |
| Area under the graph | Displacement (m) |
To calculate acceleration from a straight-line v-t graph, candidates must draw a large right-angled triangle spanning as much of the line as possible, then calculate: gradient = rise ÷ run = Δv ÷ Δt. A small triangle introduces significant reading error and will produce an inaccurate answer.
For a curved v-t graph (Higher Tier), the instantaneous acceleration at a specific point is found by drawing a tangent to the curve at that point and calculating the gradient of the tangent.

Mathematical Relationships
Formula 1: a = (v − u) / t
- Status: Must memorise (not provided on OCR formula sheet)
- Use when: Time is given or asked for
- Rearrangements: v = u + at | u = v − at | t = (v − u) / a
Formula 2: v² = u² + 2as (Higher Tier)
- Status: Must memorise
- Use when: Displacement is given or asked for, and time is absent
- Rearrangements: u² = v² − 2as | s = (v² − u²) / 2a | a = (v² − u²) / 2s
Formula 3: Gradient of v-t graph = acceleration
- Status: Graph skill — must understand conceptually
- Formula: a = Δv / Δt = (v₂ − v₁) / (t₂ − t₁)
Unit Conversions
| Common Error | Correct Approach |
|---|---|
| Speed in km/h → must convert to m/s | Divide by 3.6 (e.g., 72 km/h = 20 m/s) |
| Distance in km → must convert to m | Multiply by 1000 |
| Time in minutes → must convert to seconds | Multiply by 60 |
Practical Applications
Acceleration is observable in numerous real-world contexts that OCR may use as question contexts. A Formula 1 car can accelerate from 0 to 27.8 m/s (100 km/h) in approximately 2.6 seconds, giving an acceleration of about 10.7 m/s² — comparable to the acceleration due to gravity. Braking distances in road safety depend directly on deceleration; this context is frequently used in OCR questions linking acceleration to stopping distances and thinking distances.
In free fall, all objects near Earth's surface accelerate at approximately 9.8 m/s² (often approximated as 10 m/s² in GCSE calculations) due to gravity. This value is given on the OCR data sheet and should be used unless the question specifies otherwise.
Required Practical Link: While there is no standalone required practical exclusively for acceleration in OCR GCSE, the topic is assessed through the investigation of motion using light gates, ticker timers, or motion sensors. Candidates should be able to describe how to measure acceleration experimentally: record velocity at two points in time using a light gate, calculate a = (v − u) / t. Common sources of error include friction on the ramp, inaccurate timing, and parallax error when reading distances.
Tier Content Summary
| Content | Foundation | Higher |
|---|---|---|
| Definition of acceleration | Yes | Yes |
| a = (v−u)/t | Yes | Yes |
| Gradient of v-t graph | Yes | Yes |
| Area under v-t graph | Yes | Yes |
| Deceleration as negative acceleration | Yes | Yes |
| v² = u² + 2as | No | Yes |
| Tangent to curved v-t graph | No | Yes |
| Non-uniform acceleration | No | Yes |

