Study Notes

Overview
Diffraction is a fundamental wave behaviour that describes how waves spread out as they pass through a gap or move around an obstacle. For your OCR GCSE Physics exam, understanding diffraction is crucial as it not only explains everyday phenomena but also provides key evidence for the wave nature of light and other electromagnetic radiations. This topic frequently appears in questions requiring you to draw accurate diagrams, explain observations, and apply your knowledge to unfamiliar contexts. A solid grasp of the relationship between wavelength and the size of the gap is the cornerstone of earning high marks. This guide will equip you with the precise language, diagrammatic skills, and conceptual understanding to confidently tackle any diffraction question the examiner throws at you.
Key Concepts
Concept 1: The Definition of Diffraction
At its core, diffraction is simply the spreading out of waves. It is not bending, which implies refraction, nor is it reflection. When wavefronts encounter an edge, they curve into the 'shadow' region. For a single mark, you must provide the definition: the spreading out of waves as they pass through a gap or around an obstacle. Credit is given for this precise wording.
Concept 2: The Wavelength-Gap Relationship
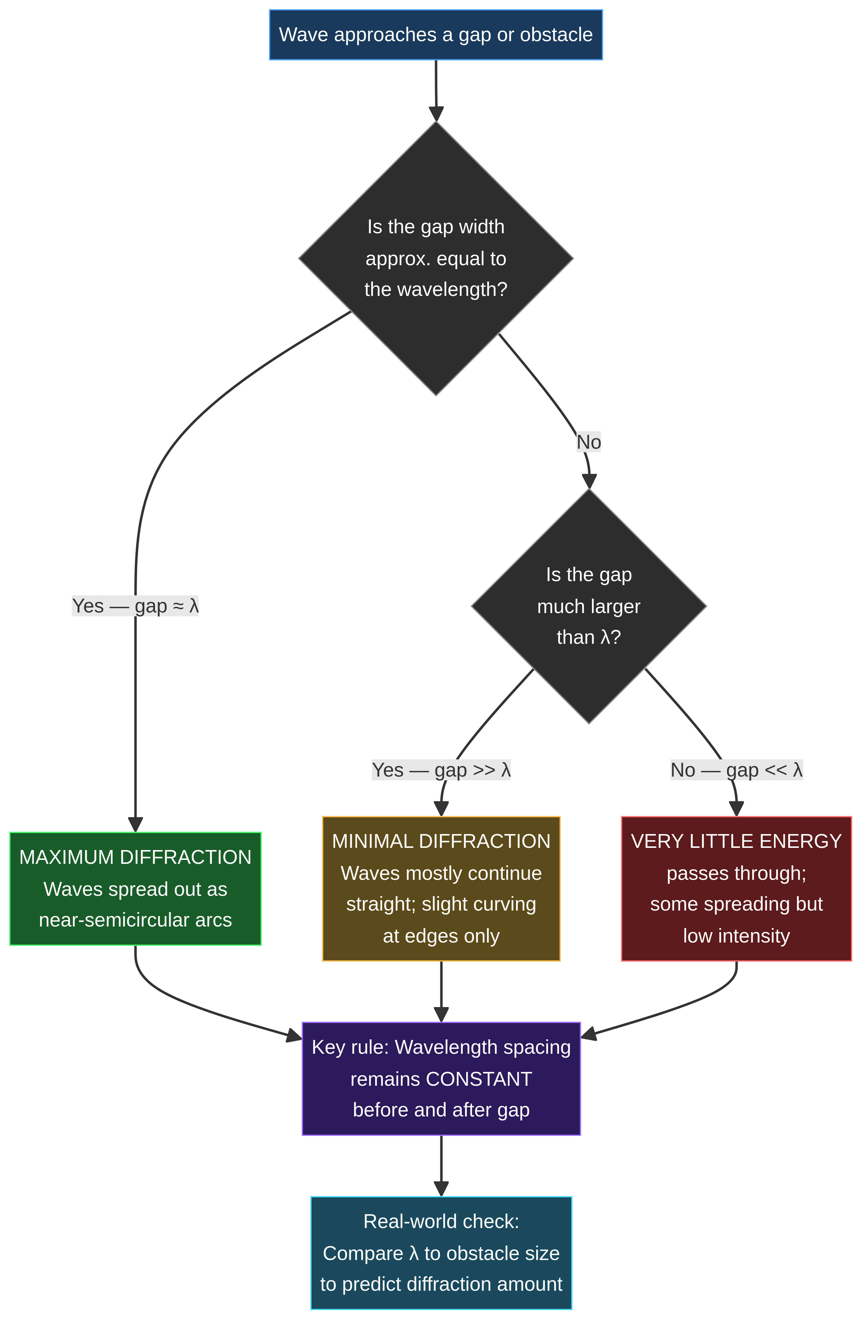
The most important principle to master is how the amount of diffraction depends on the wave's wavelength (λ) compared to the size of the gap or obstacle. The rule is simple but vital:
**Maximum diffraction occurs when the wavelength is approximately equal to the size of the gap (λ ≈ gap size).**This relationship dictates the pattern of the diffracted waves. Candidates are expected to be able to draw and interpret diagrams for three distinct scenarios, as shown below.

- Gap much larger than wavelength (Gap >> λ): The wave passes through with very little spreading. The wavefronts continue in almost a straight line, with only minor curving at the edges. This is why you don't see light visibly spreading out when it passes through a large window.
- Gap size similar to wavelength (Gap ≈ λ): This is the condition for maximum diffraction. The waves spread out significantly, forming a pattern of semi-circular wavefronts. This is the classic diagram examiners look for.
- Gap much smaller than wavelength (Gap << λ): Most of the wave is blocked, and very little energy passes through. The small part that does get through diffracts, but the effect is often negligible.
Crucial Exam Tip: In any diffraction diagram, the wavelength (the spacing between the wavefronts) must remain constant before and after the gap. Changing the spacing is a common error that will lose you marks.
Practical Applications
Examiners expect you to link this concept to the real world. These examples are frequently tested, particularly in Higher Tier application questions.

- Radio Waves: Long-wave radio signals have wavelengths of hundreds of metres. This is comparable to the size of large hills and buildings. As a result, radio waves diffract significantly around these obstacles, allowing for reception even when there isn't a direct line of sight to the transmitter.
- Sound Waves: The wavelength of typical sound is in the range of centimetres to metres, which is similar to the width of a doorway. This is why you can hear people talking in another room even if you can't see them – the sound waves are diffracting around the corner.
- Light Waves: Light has an extremely short wavelength (around 400-700 nanometres). Because this is so much smaller than everyday objects and gaps, diffraction of light is not easily observed. It requires specialist equipment like a diffraction grating to be seen clearly.

