Study Notes

Overview
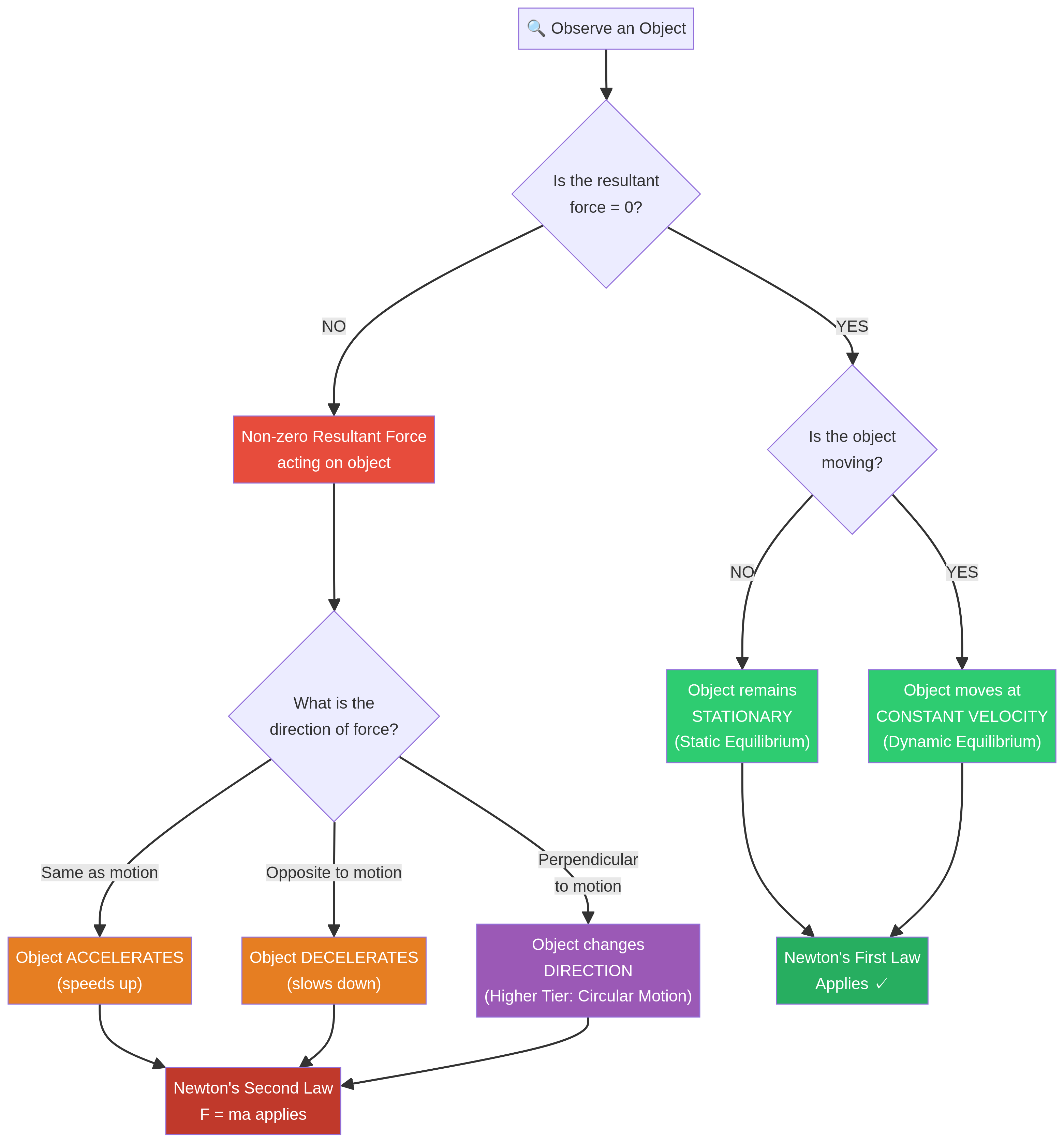
Newton's First Law of Motion (Specification Point 1.8) is a cornerstone of physics, yet it's a topic where many candidates lose marks unnecessarily. This law describes how objects behave when forces are balanced or unbalanced. At its heart, it's about two key states: an object at rest will stay at rest, and an object moving at a constant velocity will continue to do so, unless a resultant force acts on it. Understanding this principle is crucial for explaining everything from a book sitting on a desk to a satellite orbiting the Earth. Examiners frequently test this by presenting scenarios with balanced forces (equilibrium) and asking candidates to predict the motion, or by asking for explanations of phenomena like terminal velocity. A solid grasp of the term 'resultant force' and the distinction between 'constant speed' and 'constant velocity' is essential for achieving the highest marks.
Key Concepts
Concept 1: Resultant Force
The resultant force (or 'net force') is the single force that has the same effect as all the other forces acting on an object combined. To find it, you add up forces acting in the same direction and subtract forces acting in opposite directions. If the forces are balanced, they cancel each other out, and the resultant force is zero. If they are unbalanced, there is a net force, and the object's motion will change.
Example: A parachutist has a weight of 800 N acting downwards and air resistance of 600 N acting upwards. The resultant force is 800 N - 600 N = 200 N downwards. Because there is a resultant force, the parachutist will accelerate downwards.

Concept 2: Inertia and Mass
Inertia is the tendency of an object to resist changes in its state of motion. It is not a force, but a property of all matter. The more mass an object has, the more inertia it has, meaning it is harder to start it moving, stop it, or change its direction. This is why it's much harder to push a car than a bicycle; the car has more mass and therefore more inertia.
Example: Imagine an empty shopping trolley and a full one. The empty trolley (low mass, low inertia) is easy to get moving and to stop. The full trolley (high mass, high inertia) requires a much larger force to start moving and is much harder to stop once it's going.

Concept 3: Equilibrium
An object is in equilibrium when the resultant force acting on it is zero. This can happen in two ways:
- Static Equilibrium: The object is stationary (not moving). For example, a lamp hanging from the ceiling is in static equilibrium. Its weight pulls it down, and the tension in the cable pulls it up. The forces are balanced, so it remains still.
- Dynamic Equilibrium: The object is moving at a constant velocity (constant speed in a straight line). For example, a car travelling at a steady 50 mph on a straight motorway is in dynamic equilibrium. The forward thrust from the engine is exactly balanced by the backward forces of air resistance and friction.
Concept 4: The Difference Between Speed and Velocity (Higher Tier)
This is a critical distinction for Higher Tier candidates. Speed is a scalar quantity ā it only has magnitude (e.g., 30 m/s). Velocity is a vector quantity ā it has both magnitude and direction (e.g., 30 m/s to the east). An object can be moving at a constant speed but still be accelerating if its direction is changing. This is because a change in direction is a change in velocity, and any change in velocity requires a resultant force.
Example: A planet orbiting the Sun at a constant speed is continuously changing direction. This means its velocity is always changing, so there must be a resultant force acting on it (gravity), pulling it towards the Sun. This is not a state of equilibrium.
Mathematical/Scientific Relationships
There are no complex formulas for Newton's First Law itself, as it's a descriptive law. The key relationship is conceptual:
- If Resultant Force (F_net) = 0 N, then acceleration (a) = 0 m/s² and velocity (v) = constant.
This concept is the foundation for Newton's Second Law, which you will also study:
- F_net = m Ć a (Force = mass Ć acceleration) - Must memoriseThis formula shows that if the resultant force is not zero, the object will accelerate.
Practical Applications
- Seatbelts: When a car stops suddenly, your body continues to move forward due to its inertia. A seatbelt provides the external resultant force needed to slow you down with the car, preventing injury.
- Terminal Velocity: When an object falls through a fluid (like air or water), the drag force increases with speed. Eventually, the drag force becomes equal and opposite to the object's weight. At this point, the resultant force is zero, and the object stops accelerating, falling at a constant maximum speed called terminal velocity. This is a classic example of dynamic equilibrium.


