Study Notes

Overview
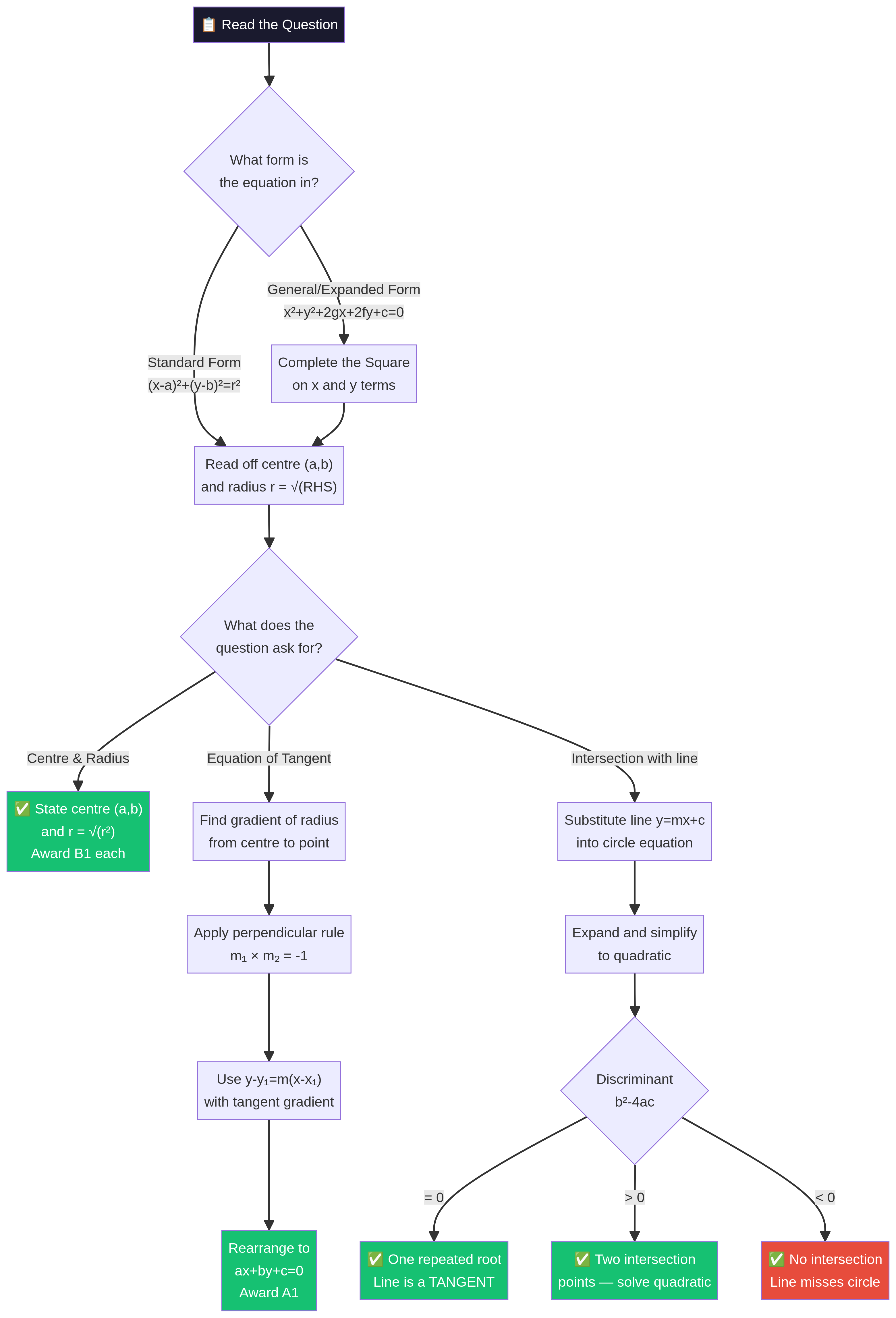
The Equation of a Circle is a cornerstone of the Coordinate Geometry section in OCR's Level 2 Further Mathematics. It represents a significant step up from GCSE, requiring not just formula application but deep algebraic manipulation and geometric reasoning. This topic elegantly combines algebra (completing the square, solving quadratics) with geometry (properties of circles, tangents, and perpendicular lines), making it a favourite for examiners looking to test multiple skills simultaneously. A typical exam question will not just ask you to state the centre and radius; it will demand that you find the equation of a tangent, determine points of intersection, or even use circle theorems in a coordinate geometry context. Mastering this topic is crucial as it often appears in higher-mark questions at the end of the paper, providing a fantastic opportunity for candidates to differentiate themselves.
Key Concepts
Concept 1: The Standard Form of the Equation of a Circle
The fundamental principle you must understand is that a circle is the set of all points equidistant from a central point. This distance is the radius. The standard form of the circle's equation is a direct translation of this idea using Pythagoras' Theorem.
The equation of a circle with centre (a, b) and radius r is: (x - a)² + (y - b)² = r²This isn't just a formula to memorise; it's a description of the circle's geometric properties. For any point (x, y) on the circumference, the horizontal distance to the centre is (x - a) and the vertical distance is (y - b). These form the two shorter sides of a right-angled triangle, with the radius 'r' as the hypotenuse. By Pythagoras, (horizontal)² + (vertical)² = (hypotenuse)², which gives us the equation.
Example: A circle has its centre at (5, -2) and a radius of 3. What is its equation?
- Here, a = 5, b = -2, and r = 3.
- Substitute these into the standard form: (x - 5)² + (y - (-2))² = 3²
- The final equation is (x - 5)² + (y + 2)² = 9.
An examiner will award a B1 mark for correctly stating the centre and radius from an equation. Be careful with signs: (x + 3)² implies a centre coordinate of x = -3. Also, remember the right-hand side is r², so you must take the square root to find the radius.

Concept 2: Completing the Square to Find the Centre and Radius
Examiners will rarely give you the equation in its clean, standard form. Instead, they provide the expanded or general form, and it is your job to convert it back. This requires the crucial algebraic skill of completing the square.
The general form of a circle's equation is: x² + y² + 2gx + 2fy + c = 0To find the centre and radius from this form, you must rearrange it into the standard (x - a)² + (y - b)² = r² form by completing the square for both the x and y terms.
Method:
- Group the x-terms and y-terms together and move the constant term to the other side of the equation.
- Complete the square for x: Take the coefficient of x, halve it, and square it. Add this value inside a new squared bracket and subtract it from the outside.
- Complete the square for y: Do the same for the y-terms.
- Simplify: Tidy up the constant terms on the right-hand side to find r². The centre and radius can then be read directly from the equation.

Concept 3: Tangents and Normals
A tangent is a straight line that touches a circle at exactly one point. A normal to the circle at that point is the line that passes through the point and the centre of the circle (i.e., the radius extended). The most important rule to remember is:
**The tangent to a circle is perpendicular to the radius at the point of contact.**This means their gradients have a product of -1 (m₁ × m₂ = -1). This relationship is the key to solving almost all tangent problems.
To find the equation of a tangent at a point (x₁, y₁) on a circle:
- Find the gradient of the radius/normal from the centre (a, b) to the point (x₁, y₁).
- Calculate the perpendicular gradient for the tangent.
- Use the point-slope formula y - y₁ = m(x - x₁) with the tangent's gradient and the given point to find the equation of the tangent.
- Rearrange the equation into the form requested by the question, which is often ax + by + c = 0 with integer coefficients.
Concept 4: Intersections of Lines and Circles
When a straight line and a circle interact, there are three possibilities: they intersect at two distinct points, they touch at one point (the line is a tangent), or they do not intersect at all. To determine which case applies, you solve the equations simultaneously.
- Substitute the linear equation (e.g., y = mx + c) into the circle's equation.
- This creates a quadratic equation in terms of a single variable (either x or y).
- Calculate the discriminant (b² - 4ac) of this quadratic.
- If b² - 4ac > 0, there are two distinct real roots, meaning two points of intersection.
- If b² - 4ac = 0, there is one repeated real root, meaning the line is a tangent.
- If b² - 4ac < 0, there are no real roots, meaning the line and circle do not intersect.
Examiners frequently ask candidates to show that a line is a tangent. For full marks, you must explicitly calculate the discriminant, state that it equals zero, and conclude that this implies one repeated root and therefore the line is a tangent.
Mathematical Relationships
- Standard Equation of a Circle:
(x - a)² + (y - b)² = r²(Must memorise) - General Equation of a Circle:
x² + y² + 2gx + 2fy + c = 0(Given on formula sheet) - Midpoint of a Line Segment:
((x₁+x₂)/2, (y₁+y₂)/2)(Must memorise - used for finding the centre from a diameter) - Distance Between Two Points:
√((x₂-x₁)² + (y₂-y₁)²)(Must memorise - used for finding the radius from the centre and a point) - Perpendicular Gradients:
m₁ × m₂ = -1(Must memorise) - The Discriminant:
b² - 4ac(Must memorise)
Practical Applications
While abstract in the classroom, the equation of a circle has many real-world applications. It's fundamental in computer graphics for creating circular shapes and detecting collisions in games. In GPS and navigation, trilateration uses the intersection of three circles (representing signal ranges from satellites) to pinpoint a precise location. Engineers use these equations to design circular components like gears, pipes, and tunnels, ensuring perfect fits and functionality.

