Study Notes

Overview
Welcome to Topic 4.3: Similar Shapes. In Further Mathematics, this topic moves beyond simple enlargements to test a rigorous understanding of how dimensions scale. Two shapes are mathematically similar if one is a direct enlargement of the other, meaning all corresponding angles are equal and the ratio of corresponding lengths is constant. This constant is the Linear Scale Factor (LSF), denoted by "k". The core of this topic, and where most marks are won or lost, is understanding the precise relationship between this linear scale factor and the corresponding scale factors for area and volume. Examiners will expect you to manipulate these ratios in multi-step problems, often requiring you to work backwards from a given area or volume to find a missing length. Typical exam questions involve complex 3D shapes like cones, pyramids, and frustums, and may link similarity to concepts of mass and density, demanding a synoptic approach to problem-solving.
Key Concepts
Concept 1: The Three Scale Factors
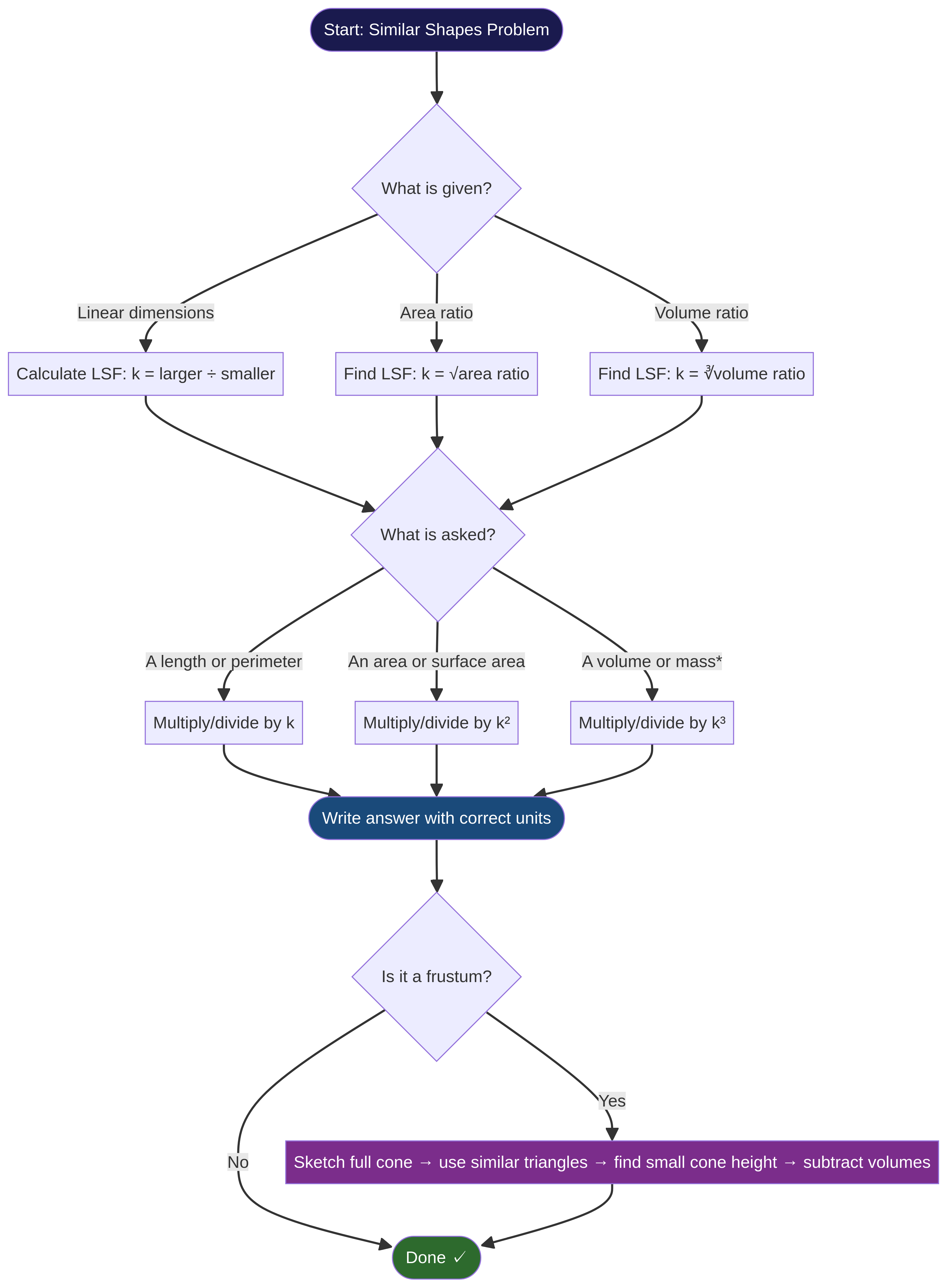
The absolute foundation of this topic is the relationship between the scale factors for length, area, and volume. If you can commit this to memory, you have the master key to solving any similarity problem.
- Linear Scale Factor (LSF = k): This is the ratio of corresponding lengths between two similar shapes. If a length on the small shape is 5 cm and the corresponding length on the large shape is 15 cm, then k = 15/5 = 3.
- Area Scale Factor (ASF = k²): This is the ratio of corresponding areas. Area is a two-dimensional quantity, so its scale factor is the square of the linear scale factor. In the example above, the area of the large shape would be 3² = 9 times the area of the small shape.
- Volume Scale Factor (VSF = k³): This is the ratio of corresponding volumes. Volume is a three-dimensional quantity, so its scale factor is the cube of the linear scale factor. The volume of the large shape would be 3³ = 27 times the volume of the small shape.
Why this works: Imagine a simple 1x1x1 cube. Its volume is 1³. If you scale it by k=2, it becomes a 2x2x2 cube. Its new volume is 8, which is 2³. Each dimension was multiplied by k, so the volume (length x width x height) is multiplied by k x k x k = k³.

Concept 2: Working Backwards
A common higher-level skill tested is finding the LSF from a given area or volume ratio. This requires performing the inverse operation.
- From Area to Length: If you know the Area Scale Factor (ASF), you must take the square root to find the Linear Scale Factor. k = √ASF
- From Volume to Length: If you know the Volume Scale Factor (VSF), you must take the cube root to find the Linear Scale Factor. k = ³√VSF
Example: Two similar statues have volumes of 24 cm³ and 81 cm³. To find the ratio of their heights (a linear dimension), you first find the VSF = 81/24 = 27/8. Then, the LSF is k = ³√(27/8) = 3/2. The heights are in the ratio 3:2.
Concept 3: Frustums
A frustum is the shape remaining when a smaller cone or pyramid is cut from the top of a larger, similar one. You cannot calculate the volume of a frustum directly. The only reliable method is subtraction.
Volume of Frustum = Volume of Original Large Shape - Volume of Removed Small ShapeTo solve these problems, you must first use the properties of similar triangles to find the dimensions (usually the height) of the small, removed shape. This is a classic multi-step problem combining geometry and similarity.

Mathematical Relationships
- Linear Scale Factor (LSF):
k = new_length / original_length(Must memorise) - Area Scale Factor (ASF):
ASF = k²(Must memorise) - Volume Scale Factor (VSF):
VSF = k³(Must memorise) - Volume of a Cone:
V = (1/3)πr²h(Given on formula sheet) - Volume of a Pyramid:
V = (1/3) * base_area * height(Given on formula sheet) - Relationship for Mass/Density: If density is constant,
Mass Ratio = Volume Ratio = k³(Must memorise)
Practical Applications
The principles of similar shapes are fundamental in many fields:
- Architecture and Engineering: Creating scale models of buildings, bridges, and aircraft relies on these principles. The model must be geometrically similar to the real object to test stresses and aerodynamics accurately. The relationship between surface area (k²) and volume (k³) is crucial for understanding how properties like heat loss or material strength change with size.
- Manufacturing: When creating products in different sizes (e.g., saucepans, phone models), the ratios of materials needed (volume, k³) and surface coatings (area, k²) are calculated using similarity.
- Biology: The relationship between surface area and volume (the surface-area-to-volume ratio) is critical for cells and organisms. It explains why large animals have different shapes to small ones and why cells must divide once they reach a certain size.

